西部杯足球赛爆发大规模冲突,中国足协回应:12名球员被全国停赛!

发表时间:2025-03-14 12:36作者:西部时报

近日,在陕西渭南举办的西部杯足球邀请赛第3轮比赛中,陕西联合足球俱乐部(下称“陕西联合”)与广西恒宸足球俱乐部(下称“广西恒宸”)球员发生大规模冲突。


3月13日晚,陕西省足球协会、广西足球协会先后发布公告,就西部杯足球邀请赛陕西联合与广西恒宸的比赛中发生多人冲突一事作出处罚决定。


图片


其中,陕西联合球员米尔扎提、努尔艾力被停赛10场,阿卜杜瓦哈普、艾力库提被停赛8场,阿兹拉克被停赛3场,糜昊伦、王博豪被停赛2场。赛事主办方陕西联合足球俱乐部有限公司、渭南市体育产业发展有限公司,本场赛事比赛监督、裁判监督、裁判员均遭到陕西省足球协会的严厉处罚。


陕西省足球协会公告全文如下:


图片

图片


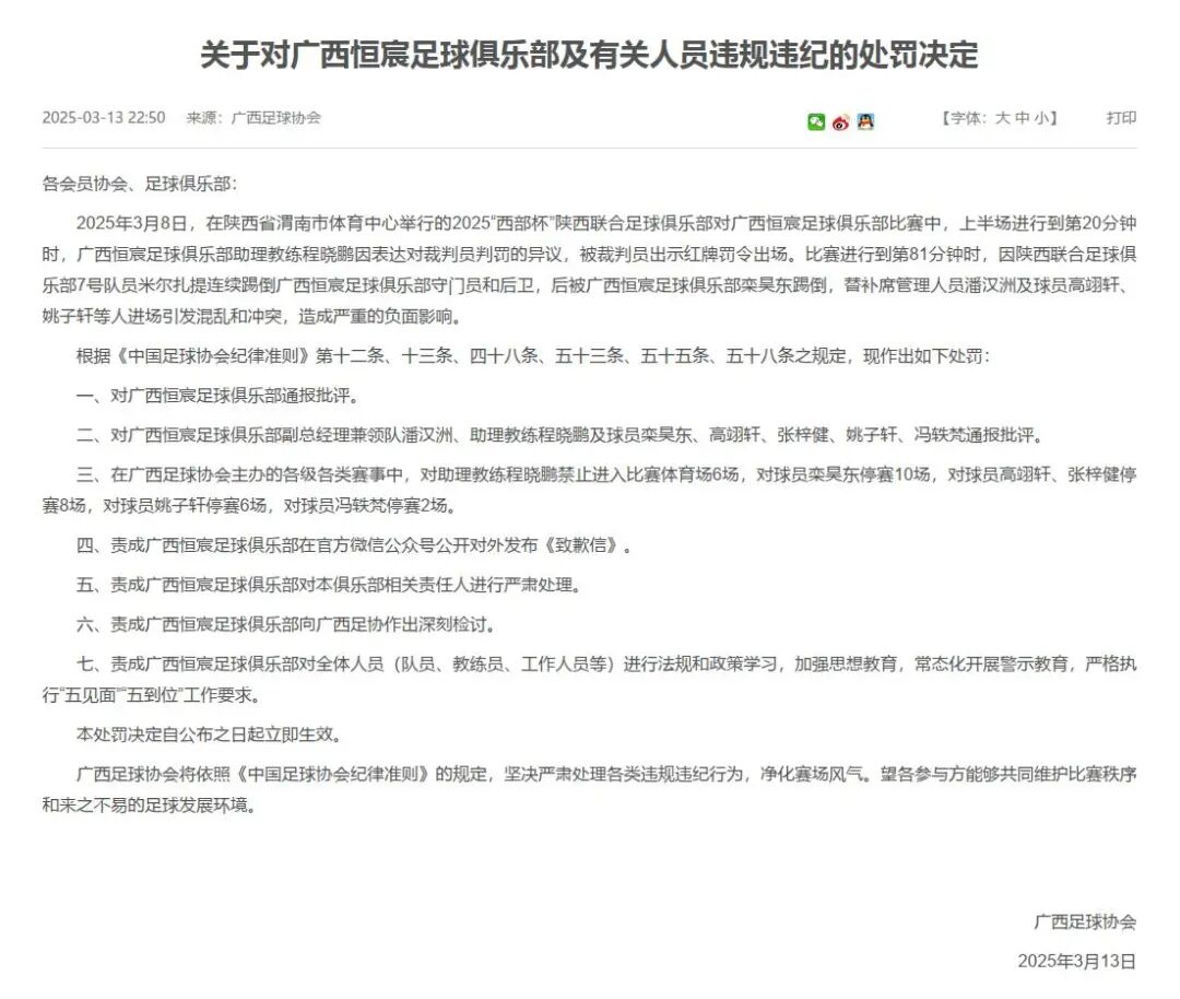
广西足球协会对广西恒宸足球俱乐部予以通报批评。责成广西恒宸足球俱乐部对相关责任人进行严肃处理,向广西足协作出深刻检讨。广西恒宸球员栾昊东被停赛10场,高翊轩、张梓健被停赛8场,姚子轩被停赛6场,冯轶梵被停赛2场。


广西足球协会公告全文如下:


图片


同日晚间,中国足球协会也发布通知,宣布将陕西省足球协会、广西足球协会作出的处罚决定扩大范围至全国执行,这也意味着上述两家俱乐部的球员和工作人员将在新赛季职业联赛中同步遭到停赛。


图片


据了解,3月14日下午,广西恒宸即将参加足协杯首轮比赛,陕西联合也将在16日迎来2025赛季的中甲首战。


据南方都市报报道,陕西联合刚于今年1月获得2025赛季中国足协甲级联赛参赛资格,俱乐部成立近两年完成从中冠到中甲的“两级跳”,俱乐部冲甲成功的公告中还称,“会继续恪守赛风赛纪,秉持公平竞赛原则”。广西恒宸则在2024赛季获得中国足协乙级联赛第7名,并于今年1月顺利通过中国足协2025赛季职业联赛准入资格,将继续征战2025赛季中乙联赛。


END


来源:南方都市报

编辑:王宇豪

审核:溪溪


●●●

SHARE MEMORY

西部时报《夜读》互动活动






活动主题:

“我与西部的故事”“夜读时光里的感悟”


参与方式:

即日起至3月31日,您只需将自己的原创稿件发送至本报社邮箱:

gaojian@xibunews.com

稿件内容可以是您在西部地区所见所闻、亲身经历的感人故事,或是在阅读《夜读》文章时产生的深刻感悟,字数控制在 800 - 1500 字左右。

记得在投稿主题中注明“夜读互动活动投稿 + 您的姓名 + 联系电话”,方便我们与您取得联系。


评选与奖励:

活动结束后,我们将组织专业的编辑团队对所有投稿进行评选。

一旦您的稿件被采纳并在《夜读》板块发布,您将获得由西部好物商城提供的来自广西富川本源本鲜NFC100%橙汁一盒(1L装)。

好物都源自西部大地,蕴含着独特的地域文化和风情,希望能为您带来别样的惊喜。

图片




热门阅读
最新推荐
2025-09-15
2025-09-11
投稿邮箱:gj@westtimes.cn
举报电话:010-63729850
举报邮箱:jb@westtimes.cn