中石油、中石化、中海油,紧急发布公告

发表时间:2026-03-04 11:24作者:西部时报

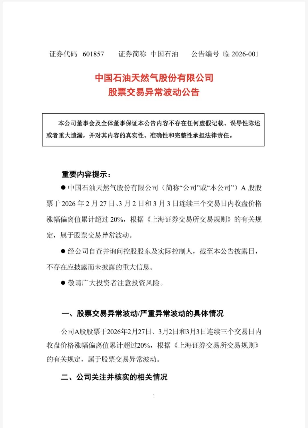
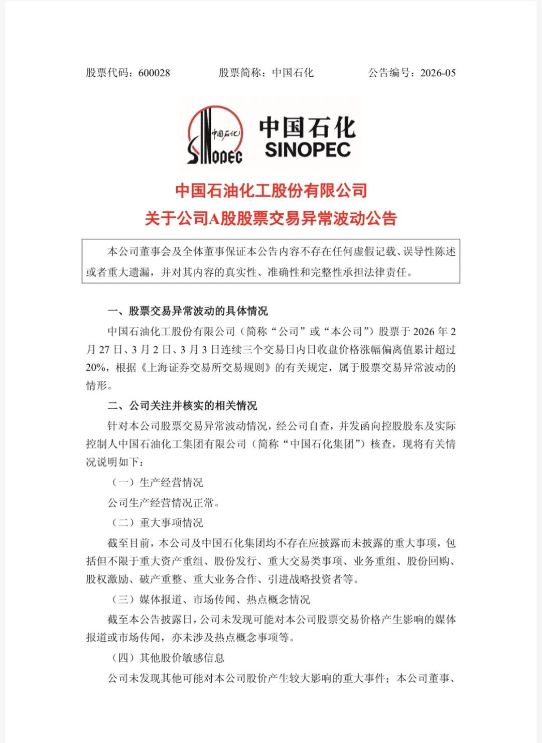
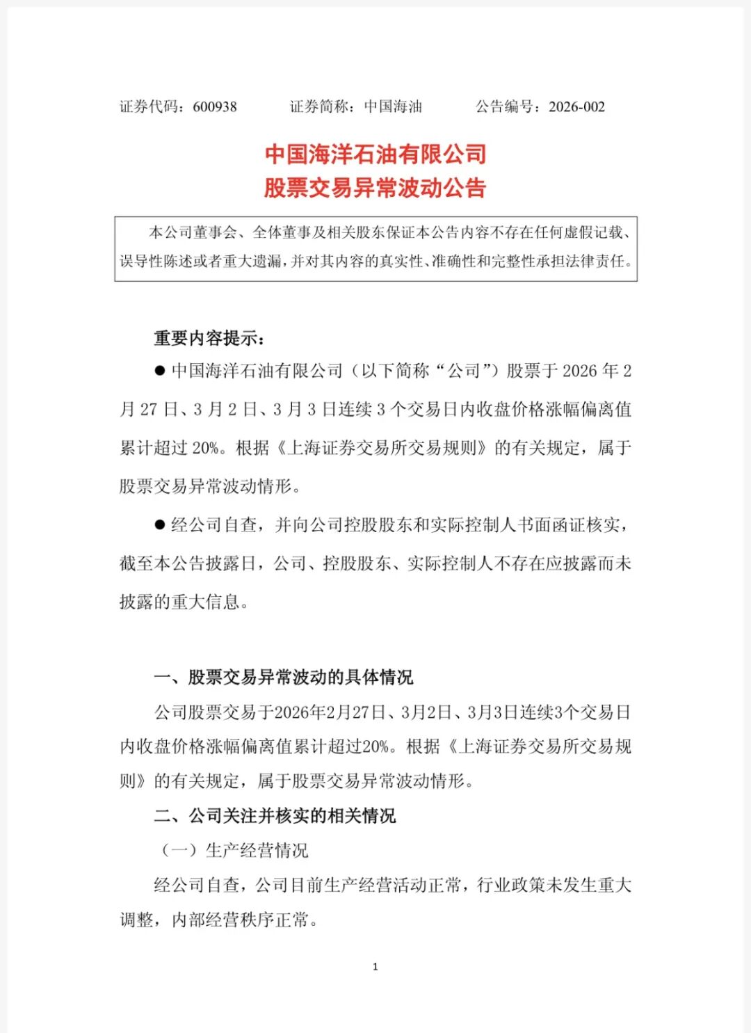
3月3日晚间,中国石化、中国海油、中国石油接连发布股票交易异常波动公告,称公司股票于2月27日、3月2日、3月3日连续三个交易日内日收盘价格涨幅偏离值累计超过20%,属于股票交易异常波动情形。


经核实,公司生产经营情况正常,公司、控股股东及实控人均不存在应披露而未披露的重大事项。三家公司均表示,受地缘政治等因素影响,国际原油价格走势存在诸多不确定性,敬请广大投资者注意风险。


3月2日和3日,三家公司连续两个交易日股价均触及涨停板。


图片
图片
图片


此前报道:

中国石化、中国海油、中国石油,历史首次收盘集体涨停!


来源:中国新闻网


END


1c3b20372f6e758840deda94cdc9352.jpg

热门阅读
最新推荐
2026-03-14
2026-03-14
2026-03-08
投稿邮箱:gj@westtimes.cn
举报电话:010-63729850
举报邮箱:jb@westtimes.cn