中国足协:计划组建国家电子竞技足球队

发表时间:2025-07-22 15:10作者:西部时报来源:西部时报

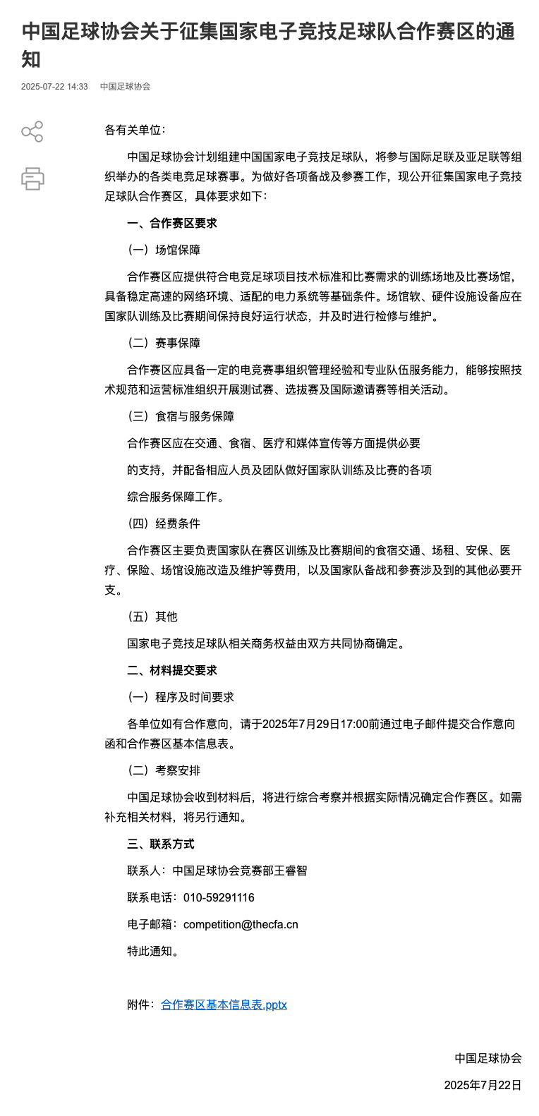
7月22日,中国足协网站发布《关于征集国家电子竞技足球队合作赛区的通知》。


其中提到,中国足球协会计划组建中国国家电子竞技足球队,将参与国际足联及亚足联等组织举办的各类电竞足球赛事。


通知全文如下:


图片



来源:中国足球协会

编辑:王宇豪 | 审核:嘻嘻


END


1c3b20372f6e758840deda94cdc9352.jpg




热门阅读
最新推荐
2026-03-14
2026-03-14
2026-03-08
投稿邮箱:gj@westtimes.cn
举报电话:010-63729850
举报邮箱:jb@westtimes.cn