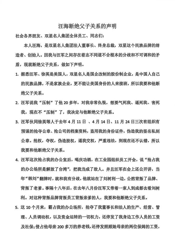
84岁知名企业创始人,声明断绝父子关系:中国人的品牌,绝不让“美国身份的人”接班发表时间:2026-01-05 11:26 ![]() 2026年开年,围绕百年鞋企双星名人的控制权争夺,演变成了彻底的决裂。 1月3日,84岁的双星名人集团创始人汪海发布声明,正式宣布与儿子汪军、儿媳徐英断绝父子及姻亲关系。新黄河记者从接近汪海的工作人员处获悉,这封公开信确为汪海本人所发。 ![]() 汪海在声明中列举了11条理由,“接班人国籍”被置于首位。 汪海称,汪军与徐英均为美国身份。他表示,双星名人是国企改制后的股份制企业,属于中国人的民族品牌,绝不能让“美国身份的人”接班。这一身份争议,成为他宣布断绝父子关系的底线理由。 汪海在声明最后表示:彻底打破“血缘接班”的传统。他宣布将成立“双星名人品牌接班委员会”,主张“能人接班”和“职业经理人接班”。 至此,父子二人彻底决裂。这场父子反目并非突发,其核心矛盾在于控制权早已旁落。矛盾的种子埋于2022年,当时由儿媳徐英控股80%的“青岛星迈达工贸有限公司”通过增资,拿下了双星名人56.96%的股份,成为第一大股东。创始人汪海虽然名义上保留了职位,但实际上失去了对公司的绝对控制。 在汪海发出“断绝关系”声明的一个月前,双方已在媒体上交火,核心焦点直指:谁才是公司的合法代表?哪一枚公章才有效? 2025年12月2日,儿媳徐英以“双星名人董事长”及控股股东青岛星迈达的名义发布《严正声明》。徐英披露了夺权的依据:公司于当年5月20日召开董事会,决议免去了汪海的董事长及法定代表人职务,并选举她接任。徐英在声明中指控,汪海被免职后一直霸占营业执照,拒不配合变更登记,甚至“私自刻制”了新的公章、法人章和财务专用章。 ![]() 2025年12月8日,汪海发起反击,他在报纸上刊登大篇幅声明,驳斥徐英的说法“完全违背事实”。他不仅指责徐英发布的公章作废公告没有法律效力,还要求对方三天内登报赔礼道歉,并退还被“非法占据”的公司档案、财务凭证以及被扣押的员工私人物品。汪海透露,针对那场试图免去他职务的董事会决议,他已向青岛市黄岛区人民法院提起撤销之诉,目前案件正在审理中。 ![]() 据企业官网介绍,拥有近百年发展历史的双星名人集团始于1921年,是我国最早的民族制鞋工业,其前身为国营青岛第九橡胶厂。改革开放初期,汪海总裁作为中国第一代优秀企业家,带领双星鞋服人冲破国有企业的旧观念、旧传统、旧体制,在国有制鞋企业全都垮台的情况下实现了“一枝独秀”,闯出了一条自我积累、自我发展的振兴国有企业的新路子,仅用10年就创出了中国人自己的民族品牌——双星。 ![]() 来源:新黄河、生活帮 编辑:王宇豪 | 审核:嘻嘻 END ![]() 声明:部分文章来源于网络,转载发布,版权归原作者所有,仅作为参考,如果网站中图片和文字侵犯了您的版权,请联系我们处理!发布是出于传递更多信息之目的并不意味着赞同其观点或证实内容的真实性。https://www.westtimes.cn/h-nd-8568.html
|
2024-12-31
2026-01-27
2026-01-27
2026-01-27
2026-01-27
2026-01-27
|