广西公开征求意见,拟在国家规定婚假基础上,额外增加15天

发表时间:2026-01-27 15:39作者:西部时报


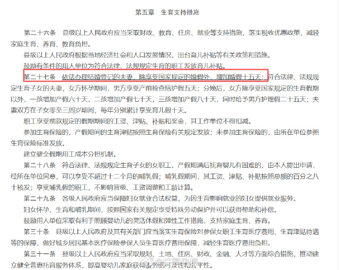
日前,广西壮族自治区卫健委发布《广西壮族自治区人口和计划生育条例》(草案征求意见稿),面向社会公开征求意见。草案第二十七条提出,依法登记结婚的夫妻,在国家规定婚假基础上,可额外增加婚假十五天。


图片


图片


来源:广西日报


END


1c3b20372f6e758840deda94cdc9352.jpg

热门阅读
最新推荐
2026-03-08
投稿邮箱:gj@westtimes.cn
举报电话:010-63729850
举报邮箱:jb@westtimes.cn